45 activity diagram for atm
Activity diagram is a fancy flow chart which shows the flow ofactivity of a process. e.g: ATM withdraw. Withdraw activity: Insert Card, Enter PIN, Check balance, withdraw money, get card. State chart shows the dynamic behavior of an object. Activity diagram shows the workflow behavior of an operation asset of actions. Here a free ATM Withdrawal UML activity diagram template is provided for download. If you need to structure the ATM withdrawal system quickly, modifying this UML example is a nice choice. It's available in both PDF and editable EDDX formats.
Here, is an example of the state diagram for the session of ATM. Activity Diagram:-Activity diagrams describe the activities of a class. They are similar to state transition diagrams and use similar conventions, but activity diagrams describe the behavior/states of a class in response to internal processing rather than external events.

Activity diagram for atm
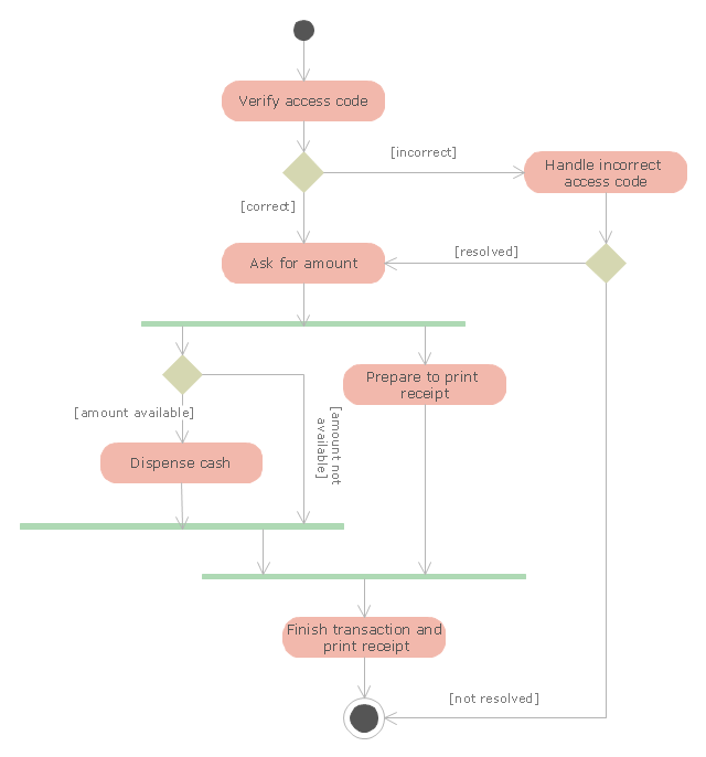
The various components used in the diagram and the standard notations are explained below. Activity Diagram Notations - Initial State - The starting state before an activity takes place is depicted using the initial state. Figure - notation for initial state or start state A process can have only one initial state unless we are depicting nested activities. Sep 25, 2021 — The first illustration of the Activity Diagram shows ATM System behavior towards the ATM users. It has the series or flow of works that is based ... An automated teller machine (ATM) is an electronic telecommunications instrument that provides the clients of a financial institution with access to financial transactions in a public space without the need for a cashier or bank teller. ... Customer authentication: Following is the activity diagram for a customer authenticating themselves to ...
Activity diagram for atm. Bank ATM UML Use Case Diagram Examples. An automated teller machine (ATM) or the automatic banking machine (ABM) is a banking subsystem () that provides bank customers with access to financial transactions in a public space without the need for a cashier, clerk, or bank teller.Customer () uses bank ATM to Check Balances of his/her bank accounts, Deposit Funds, Withdraw Cash and/or Transfer ... Mar 17, 2021 — Activity Diagram is an important behavioral diagram in the UML diagram to describe the dynamic aspects of the system. Activity Diagrams are ... Deployment Diagram ATM Machine :-. Hope the above Diagrams are of use to you. The ATM Machine UML Diagrams are mostly asked in exams for UML subject. This isnt the whole UML project of ATM but this are the major Diagrams which frequently occur in University Papers. Keep Following this Blog for more Diagrams, Programs and Notes for MCA and IT. Use Case Diagram for ATM Banking System is as follows: Sequence Diagram: A sequence diagram in Unified Modeling Language (UML) is a kind of interaction diagram that shows how processes operate with one another and in what order. It is a construct of a Message Sequence Chart. There are two dimensions.
Activity Diagram for ATM System. Use Creately's easy online diagram editor to edit this diagram, collaborate with others and export results to multiple image formats. You can edit this template and create your own diagram. Creately diagrams can be exported and added to Word, PPT (powerpoint), Excel, Visio or any other document. Activity Diagram for ATM System. 5 (5) Hospital Management. 4.3333 (6) Hotel Reservation System Activity Diagram. 5 (6) College Management. 4.5714 (14) Activity Diagram Template of ATM. 5 (5) Reserving a Railway Ticket. 5 (3) Project Management System Activity Diagram Template. 4.8333 (6) This activity diagram shows the process of logging into a website, from entering a username and password to successfully logging in to the system. It uses different container shapes for activities, decisions, and notes. Lucidchart is the ideal tool for creating any kind of UML flowchart, whether it's an activity diagram, a use case diagram ... Hi, I'm Neha Jella founder of Motivate Peeps. This is my channel about Motivational, Soft Skills, and Personality Development related content that you can us...
An activity diagram visually presents a series of actions or flow of control in a system similar to a flowchart or a data flow diagram. Activity diagrams are often used in business process modeling. They can also describe the steps in a use case diagram . Activities modeled can be sequential and concurrent. Download scientific diagram | Activity Diagram of ATM-Bank login system from publication: Test Case Generation Based on State and Activity Models. | We propose a novel testing technique for object ... Test Suite. To validate the correct behavior of the activity ATM.Withdraw, we defined the test suite depicted in Listing 1.. The test scenario defines one ATM object atmTD, one Account object accountTD with the balance 100, one Card object cardTD with the pin 1985, and a link between the objects cardTD and accountTD.Furthermore, it defines one Deposit object depositTD with the amount 100, and ... State Transition Diagram for an ATM System. uccState Transition Diagram are also known as Dynamic models. As the name suggests, it is a type of diagram that is used to represent different transition (changing) states of a System. It is generally used to graphically represent all possible transition states a system can have and model such systems.
Keywords: ATM machine, Use Case Diagrams, Sequence Diagrams, Activity Diagrams, Object Oriented Concepts. —————————— —————————— 1. INTRODUCTION ATM is a part of our life activity, which helps us in day transactions and business. An automated teller machine (ATM) is a computerized telecommunications ...
This example of bank ATM UML activity diagram was created on the base of UML use case diagram of automated teller machine from the course "Thinking in Java, 2nd edition, Revision 9" by Bruce Eckel published on the website of the Computer Science and Electrical Engineering Department of the University of Maryland, Baltimore (UMBC).
Here is an activity diagram for a ATM system used by banks, use the template to create your own. #activitydiagram #system #template #diagrams. Find this Pin and more on Activity Diagram Examples by Creately. Activity Diagram. Small House Design. Home Design Plans.
ATM. Visual Paradigm Online (VP Online), an online Activity Diagram drawing editor that supports Activity Diagram and other diagram types such as ERD, Organization Chart and more. With the intuitive Activity Diagram editor you can draw Activity Diagram in seconds. Edit this Template.
Download scientific diagram | Activity diagram for withdrawing money from ATM from publication: Generation of Test Scenarios Using Activity Diagram | Testing of software is a time-consuming ...
Here is an activity diagram example for ATM. Withdraw money from an ATM Account - The three involved classes (people, etc.) of the activity are Customer, ATM, and Bank. represented swimlanes that determine which object is responsible for which activity.The process begins at the black start circle at the top and ends at the concentric white/black stop circles at the bottom.
12+ Sequence Diagram For Atm Deposit. Diagram, activity diagram, sequence diagram, collaboration diagram, component diagram & 3.1.uml static modeling for atm systems deployment maxwithdrawal deposit transaction use case figure 1 : Sequence diagram to deposit cash using atm. Customer ( actor ) uses bank atm to check balances of his/her bank ...
Activity Diagram is an important behavioral diagram in the UML diagram to describe the dynamic aspects of the system. Activity Diagrams are often used in business process modeling for instance, to illustrate how ATM withdrawal actually works. Activity Diagrams can also describe the steps in a use case diagram as they are modeled sequential and concurrent.
Example of Activity Diagram for ATM Authorization Enter card Read card Enter PIN Request PIN [No] Verify PIN valid? [Yes] Select other service 42. Swimlane - partition an activity diagram so that parts in the swimlane relevant to that activities in the partition - helpful in investigating responsibilities for interactions and associations ...
Activity Diagram Template for ATM Machine - The diagram describes the action flow of ATM machine. Click on the diagram to edit online and download as image files. #ATM #activity #ActivityDiagram #System #ATMsystem #diagram #template. Find this Pin and more on Activity Diagram Examples by Creately.
In particular, the interaction of bank customers with an automated teller machine (ATM) can be represented in a Use Case diagram. Before the software code for ...
10+ Activity Diagram For Atm Cash Withdrawal. Use pdf export for high quality prints and svg export for large sharp images or. Withdrawal transaction a withdrawal transaction asks the customer to choose a type of account to withdraw from (the dispensing of cash is also recorded in the atm's log.) a withdrawal transaction can be cancelled by the ...
ATM Activity Diagram with Swimlanes. Try Visual Paradigm Online (VP Online). It is an online drawing software with support to Activity Diagram and other diagrams such as BPD, ERD UML, flowchart and organization chart. You can easily draw Activity Diagram through the simple, intuitive UML editor.
Activity Diagram for ATM Fund Transfer Sequence Diagram. Here is the sequence diagram for balance inquiry transaction: Sequence Diagram for ATM Code. Here is the skeleton code for the classes defined above: Enums and Constants: Here are the required enums, data types, and constants:
For Data: Class diagram. Class Diagram:- Class diagrams describe the static structure of a system, or how it is structured rather than how it behaves.7 pages
An automated teller machine (ATM) is an electronic telecommunications instrument that provides the clients of a financial institution with access to financial transactions in a public space without the need for a cashier or bank teller. ... Customer authentication: Following is the activity diagram for a customer authenticating themselves to ...
Sep 25, 2021 — The first illustration of the Activity Diagram shows ATM System behavior towards the ATM users. It has the series or flow of works that is based ...
The various components used in the diagram and the standard notations are explained below. Activity Diagram Notations - Initial State - The starting state before an activity takes place is depicted using the initial state. Figure - notation for initial state or start state A process can have only one initial state unless we are depicting nested activities.
0 Response to "45 activity diagram for atm"
Post a Comment